1。会社の概要
同社は1977年に設立され、2003年に民間企業に再構築されました。これは、150,000のスピンドル、860人の従業員、170,000平方メートルの植物面積、3億5,000万元の総資産を持つ高級衣料糸の専門メーカーです。同社は、自己操作輸出を運営する権利を有しており、中国の化学繊維混合糸ブティックベース、全国編み糸研究開発生産基地、および全国的な差別化されたグリーンヤーン開発基地です。
「Double Great」ブランドYarnは、中国の有名な商標、国家検査のない製品、江蘇省の有名なブランド製品、および全国のユーザートラスト製品のタイトルを獲得しました。同社は国際的に高度で国内で紡績機器を備えており、世界のトップの描画フレームを導入し、マシン、紡績機、自動巻線、二重ねじれ機、米国の検査およびテスト機器の完全なセット、および完全なテスト方法を導入しました。 CNAS認定とUSTER認定に合格しました。主に、綿、ポリエステル、ビスコース、アクリル、リサイクルポリエステル、環境に優しいビスコース、モーダル、テンセルなどの純粋な紡績および分化型の糸を生成します。
同社は、National Textile Industry Technology Innovation Center、Provincial Enterprise Technology Center、地方技術研究センター、および州の工業デザインセンターを設立しました。州レベル以上の50の新製品を開発し、そのうち3つは国立新製品を授与されました。 5は地方の繊維技術イノベーション賞を受賞しました。 1は地方のハイテク製品を授与されました。 17プロセステクノロジーには、国家発明特許が授与されました。 10人に国家公益事業モデルの特許が授与されました。また、10を超える製品が地方、市、郡の科学技術進捗賞を受賞しました。その中で、「カチオン性ポリエステルビスコースブレンドヤーン」の生産プロセス技術には、国家発明の特許が授与されました。新製品「ナノ抗菌ポリエステルブレンド糸」が国内のギャップを埋め、研究結果が国内レベルに達し、州の繊維技術イノベーション賞を受賞しました。新製品の「Aircell Yarn」は国内のギャップを埋め、研究結果は国際的な高度なレベルに達し、州の繊維技術革新賞、州のハイテク製品、および市科学技術進捗賞を受賞しました。彼は、1つの国家標準、9つの産業基準、および5つのグループ基準の起草を統治しました。
同社は、製品の品質管理、生態学的環境、労働安全衛生の建設に注意を払っています。着実に発展しながら、同社は時代に対応し、グリーンの発達を順守し、生産プロセスで汚染が低く、エネルギー消費量が少ない。品質、環境、労働安全と安全性と測定、およびエネルギー管理システムの認定を渡しました。全国契約遵守と信用に値する企業、調和のとれた労働関係の全国モデルエンタープライズ、中国のテキスタイルとアパレル連盟のエネルギー保護および排出削減技術革新賞、中国織物とアパレル連盟の持続可能なテキスタイル製品開発優良エネルギー効率賞、国立二重愛、二重のモデルワーカーエンタープライズ、国家モデルワーカーエンタープライズ、地方文明ユニット、州のハイテク企業、州の優れたパフォーマンス管理先進ユニット、ナントン市省エネ企業、都市総合エンタープライズ、都市産業産業の研究デモンストレーションエンタープライズおよびその他の栄誉。
同社は常に「ベンチマークの設定と高品質の製品の製造」という開発戦略を順守し、「専門化、差別化、技術」の開発パスに従い、テクノロジー研究開発プラットフォーム、リソース統合プラットフォーム、人材集約プラットフォーム、ブランド拡張プラットフォーム、国内の研究開発、生産、貿易産業チェーンの構築を行い、企業の持続可能な開発を促進します。
2。従業員の権利と利益を保護します
1.法律に従って労働者を雇用し、従業員の労働権と利益を保護する
当社は、労働法と労働契約法およびその他の法律および規制に基づいて労働および人事管理システムを策定しました。 「人々が集まるお金を分散させる」という概念を順守し、2人の関係を適切な場所に置き、従業員との緊密なパートナーシップを形成し、大多数の労働者がより多くの改革と開発の結果を享受させます。同社のゼネラルマネージャーは、従業員の収入を毎年5%増加させるという目標を書き込み、毎年所定の目標成長を超える可能性があります。 2021年の流行の影響を受けましたが、同社は従業員の給与収入を6.5%増加させました。当社は、各ポジションの給与基準を合理的に策定し、従業員の意見を公に求めています。毎月20日に、従業員の全額給与は、各人の銀行給与カードに期限内に預けられます。工場が設立されてから46年間、従業員の賃金の滞納や控除はありませんでした。当社は、すべての契約従業員のために5つの社会保険と住宅の積立資金を処理し、法律および規制の要件に厳密に応じて、毎月完全かつ比例して社会保険料を支払います。女性従業員は、会社の従業員の70%を占めています。労働組合は、女性従業員の特別な労働保護を担当し、女性従業員に特別な手当を発行し、従業員の健康検査を組織し、女性従業員の2つのがんのスクリーニングと毎年2つのがん検査を行い、従業員の身体検査の異常を定期的に理解し、従業員の健康記録管理を促進する従業員の健康記録システムを確立する女性委員会を設立しました。
知的投資に焦点を当て、従業員の文化的学習権を満たします。会社は、すべての従業員に成長と発展の機会を与えるために、「従業員の生涯トレーニングプロジェクト」を積極的に実装しています。 「学習志向の企業を作成し、知識ベースの従業員になろうと努力している」というキャリアにより、同社は従業員にマルチレベル、マルチカテゴリ、多様なトレーニングを提供しています。同社は、ドンフア大学、江南大学、ナントン大学、ナントン職業大学およびその他の機関と長期的な協同組合関係を維持し、工場学校の連携、オフサイトトレーニング、エンタープライズトレーニング、および最終的な生産テクノロジー管理逆境の専門知識トレーニングを提供するための工場学校の連携、エンタープライズトレーニング、および要約クラスの方法を実装しています。テキスタイルエンジニアリング、織り、機械、電子機器、エアコン、コンピューターアプリケーションなどの11の専門トレーニングコースを連続して開設しました。調査期間中、従業員は完全な賃金を受け取り、授業料とその他の費用を払い戻します。毎年、オペレーションスキルコンテストが開催され、最前線の労働者からトップ10のペースセッターとオペレーションの専門家を選択し、会社は勝者のために旅行を組織しています。同社は従業員の自習をサポートし、30,000冊以上の本のコレクションを持っています。従業員が購入したすべての自習の本は払い戻されます。 2人の従業員が、自習を通じて繊維技術と機械的設計と自動化の大学院学位を取得しています。
従業員の生活と健康の権利を保護するために、労働安全衛生法と規制を厳密に実施します。近年、同社は3,000万元を投資して、自動巻き機や青褐色の長い機械などの高度な機器を導入し、細かい糸ノードの改修を増やし、労働者の労働強度を大幅に削減しました。 1,000万元を投資して、新しいダスト除去施設と空調施設を設置して、作業環境を改善しました。従業員の安全で文明化されたウォーキングの最小の詳細トレーニングから始まって、80,000元の費用がかかり、会社の道路に交通標識を設置して塗装し、従業員が文明的な方法で運転し、交通安全意識を高めることを教育します。全中組合連合連合のリーダーと専門家は、日本国際財団のプロジェクト担当者とプロジェクト担当者が、生産安全と労働保護に関する当社の仕事を何度も訪問し、それを完全に確認しました。
2。従業員の民主的管理権に対する平等な協議と尊重
私たちは常に人志向の原則を遵守し、「会社を豊かにし、従業員を豊かにし、従業員を豊かにし、企業効率と従業員の収入が共通の目標として増加し、エンタープライズ開発の過程で「3つの慣習」を遵守します。 「4つのメカニズム」、すなわち:民主的な管理、民主的な参加、従業員の民主的な監督のメカニズムを基本的な形態としての従業員の民主的監督。平等な協議と労働関係を調整し、基本形式として集団契約と個々の労働契約に署名するメカニズム。基本形式として「5つの保険」を備えた従業員保護メカニズム。スタッフの代表的な会議システムに基づいて、工場問題の開示はプラットフォームとして、そしてキャリアとして提案された収集により、従業員は開発、開発をサポートし、開発に専念することを積極的に奨励されています。従業員の知恵と強さは、企業の発展において共同で凝縮されており、企業の調和のとれた発展の主な力になります。労働契約の更新の1〜2か月前に、会社はクォータの改訂と改善と賃金交渉を包括的に下から上に行います。すべての従業員の参加により、少なくとも2つの議論と協議が公開され、従業員の労働契約署名率、保険の補償率、賃金の伸び率、および賃金のタイムリーなクロッキング率は「400%」です。私たちは、オープンな工場問題を実施し、主要な企業の決定の開放性、大量の材料購入の開放性、主要なエンジニアリングプロジェクトの入札の開放性、給与の分配と利益の開放性、機能管理担当者の選択と採用の開放性、報酬と罰の開放性、学習とトレーニングの選択の開放性、およびアドバンスとモデルのイノベーションのオープンネス。私たちは彼らのメリットに基づいて人々を任命し、報酬と罰を公開します。株主の間で良好な協力関係が形成されており、すべての従業員の間で緊密なパートナーシップが形成されています。
3.組織を改善し、調和のとれた安定した労働関係を維持する
同社は、信用管理局と法的管理局、および組合と管理に基づく調停メカニズムを設立しました。労働契約法、中華人民共和国の労働紛争調停および仲裁法、中国共和国の調停法などの法律や規制を研究および訓練するための職員を組織しました。また、法律に従って権利を保護するために従業員に法的支援を提供するために、労働紛争調停委員会と人民調停委員会を設立しました。同社は困っている従業員を気にし、調和のとれた文化を家族文化に拡張しています。同社は、毎年特別基金を連邦口座に割り当て、困っている従業員のための相互援助基金を設立し、困っている従業員に生活支援を提供しています。困っている従業員の年間支援基金は100,000元であり、医療費は200,000元以上の払い戻しです。同社は、「ゴールデン秋の学校援助」プログラムを開始し、困っている従業員の子供たちのために大学の奨学金と、学校教育のための社会的支援で30,000元を寄付しました。同社は毎年春のフェスティバル「Warmth Project」を実行し、同社の上級指導者は30人以上の従業員を困っている家族を訪問し、慰めます。同社は、従業員の子供たちが学校に行くためのフルサービスを提供しています。小学校と中学校の場合、同社は彼らのために単一の寮を手配し、静かで便利な生活環境を提供します。中学校の3年生または高校3年生の従業員の場合、同社は可能な限り日帰り交代を手配したり、年次休暇を与えたりするため、従業員は子供の世話をするのに十分な時間を持っています。同社は、従業員の子どもたちが成功するための条件を作成するよう努めています。思慮深いサービスを通じて、従業員は安心して働くことができます。同社は、調和のとれた労働関係を持つ国家モデル企業として評価されています。
3.顧客とサプライヤーの権利と利益を保護する
1。顧客の権利の保護
戦略的目標に焦点を当てて、同社は「厳格な管理を使用し、高品質の糸を紡ぎ、最高級の顧客を登る」というビジネス哲学を順守し、「高品質、高品質、高品質、高粘着性が「SWOT、STP」を使用して「高品質、高品質、高品質、高品質」を使用して、主要な顧客グループを採用するための「STP、STP、およびその他のツール」を採用して、「顧客グループ」を採用することを採用します。 「展示マーケティング、口コミマーケティング、技術研究マーケティング、知識マーケティング、価値マーケティング、ネットワークマーケティング、ネットワークマーケティング、ネットワークマーケティング」およびその他の方法を実装し、顧客に「目的を認識し、利点を認識し、より快適で、より快適な」を確立し、「長期、安定、協同組合、および顧客関係の競合モデルを維持する」と競合する顧客のマーケティングを維持するために、品質を認識し、利点を認識し、迅速な配信を認識し、速い配信を認識し、より快適である」と顧客の競合モデルを維持するために「展示マーケティング、知識マーケティング、知識マーケティング、知識マーケティング、バリューマーケティング、ネットワークマーケティング、ネットワークマーケティング」を使用します。顧客と会社の共通の発展を達成します。
1.独特のマーケティングと革新的なサービスで顧客を獲得します
優れた製品品質と思慮深く人道的なサービスを提供することにより、顧客の期待を満たし、それを上回るカスタマーサービスプロセスを標準化します。
同社は、「最も厳格な管理、糸の紡績、顧客の登山」というビジネス哲学で30のカスタマーサービスガイドラインを確立しています。会長とゼネラルマネージャーが率いる上級管理職は、顧客のニーズを理解するために、四半期ごとに戦略的および主要な顧客を訪問します。顧客の上級管理職の意見に耳を傾け、相互の友情を高めます。毎年、さまざまな形態の国際および国内の糸、衣類、布の展示、注文フェア、顧客協会、顧客と顧客、顧客、会社の間の相互理解が強化され、顧客の一般的な意見と感情、および業界の開発動向がさらに把握されています。事業員は定期的に会社の顧客を訪問します。この方法は直接的な情報を取得し、会社の生産技術とサービスの改善を促進する上で大きな役割を果たしています。私たちは、顧客が何を心配しているかを心配しており、顧客がどう思うかを考えています。顧客の配達日が非常に緊急である場合、私たちは特別な問題を処理し、各ルートを優先します。顧客が問題を解決し、顧客の価値を生み出し、顧客のロイヤルティを改善するのを支援します。良好な顧客関係は、顧客の繰り返し注文の数を増やすため、会社の製品は顧客から積極的に推奨されます。良好な顧客関係と口コミが会社を促進する方法になりました。
2。カテゴリごとに顧客を管理し、メンテナンスに集中します
①分類メンテナンス
顧客分類メンテナンス管理
②アーカイブ管理
同社は、基本的な顧客情報(企業フォーム、資産、クレジットステータスなど)、顧客特性情報(製品の種類、仕様、販売チャネルなど)、顧客の原材料要件(需要量、品種、仕様、品質要件など)などの電子顧客ファイルを確立しています。各調査または顧客との連絡後、営業担当者は顧客情報を迅速に収集し、顧客ファイルに保存し、既存の顧客、競合他社の顧客、潜在的な顧客に関する情報を分析し、製品研究開発部門に提供します。上記の情報に加えて、戦略的な顧客と主要な顧客のために、意思決定者、技術監督者、購入監督者からパーソナライズされた情報を収集し、技術コンサルタントとして雇用することで詳細な接続とコミュニケーションチャネルを確立することにも焦点を当てています。
hierarchierararchicalメンテナンス
L戦略的な顧客と主要な顧客のために、会社のサービス機能は次のとおりです。
サービスを提供するために、地域マネージャーまたはフルタイムの営業担当者を設立します。完全な事前販売、販売、およびアフターセールスサービスシステム、特に技術サービスの強化により、顧客の期待に応え、顧客関係を統合することができます。
同社は定期的に戦略的な顧客と主要な顧客の代表者を招待して、会社を訪問し、高度な管理システムソリューションを促進します。
戦略的な顧客と主要な顧客を除き、会社は他の顧客のニーズを満たすために努力しています。
l一般的な顧客のために、私たちは内部管理を強化して、品質と量、高効率を保証する製品とサービスを提供します。
l同社はまた、潜在的な顧客のファイルを確立し、ターゲットを絞ったブランドプロモーションを実施しました。
3.サービスを強化し、顧客の価値を創造します
productの利点
同社の哲学は、単に製品を販売するのではなく、価値とサービスを販売し、図3.3.2.1-1に示すように、顧客に価値のある製品を提供することです。会社の製品の価格は、競合他社の価格よりも1〜2,000元/トン高く、独自の利点があります。正確な糸数と比率、顧客の高い生産効率、生産効率が高い、製品損失の低さ、高染色、顧客からの多くの繰り返し注文、衣料品断片からの低損失など。
「「4つのユニフォーム」サービスコンセプト
ガイドとして問題が発生したため、議長は上級管理職チームを招集して、「製品の需要に従う」という「2つの従順」戦略をタイムリーに策定し、「4つの統一された」厳格な規制を行い、顧客が48時間以内に24時間以内にドアツアーサービスを提供します。第二に、校正が必要な場合は、いくらかけても、ドアに証明を届けます。第三に、契約期間中、原材料の価格が上昇した場合、契約に従って実行し、後悔することはありません。第四に、顧客が私たちが彼らのためにスピンの新製品をテストする必要があるとき、それがどんなに困難であろうと、私たちは開発に協力します。同社には現在、4,000人以上のユーザーと30,000を超える取引の年間ビジネス量があります。長年にわたり、顧客は当社に非常に自信を持っています。
4。満足度とロイヤルティ調査手順
同社は、毎年アンケートという形で顧客満足度とロイヤルティ調査を定期的に実施しており、会社の顧客満足度とロイヤルティ調査システムを形成しています。
顧客満足度調査には、製品(技術的リーダーシップ、安定性、パッケージング)、配信(時間厳守)、サービス(速度)、購入および販売契約条件、競合他社との比較などの側面が含まれます。顧客のロイヤルティは、主に顧客が繰り返し購入する意欲を調査し、他の人を購入し、購入量を増やすことを推奨し、価格が適度に上昇しても購入することを希望し、会社と新製品に注意を払い続けます。アンケートの回復率は80%を超える必要があります。各アイテムの加重平均が取られ、顧客が提起した質問がカウントされます。重要性と満足度に応じて、「満足度とロイヤルティ調査レポート」が編集され、関連部門に通知され、各関連部門は改善計画と時間ノードを提案するために必要です。同社のゼネラルマネージャーのオフィスは、さまざまな部門でのシステム、プロセス、人事、トレーニングなどの改善の進捗と効果をフォローアップする責任があります。
5.満足度と忠誠心を使用して、改善を実装します
企業が顧客満足度と不満に関する情報を収集する主な方法は、顧客の苦情を受け入れ、顧客と直接通信し、アンケートと分析データ、業界調査の結果(同じ期間中の顧客注文量の比較分析やベンチマークと競合製品の品質など)です。
同社は主に、次の方法を通じて、製品、サービス、取引に関する顧客の意見や提案を追跡および理解しています。
①定期的な訪問
同社は「ユーザー訪問管理方法」を策定し、計画に従ってさまざまな顧客グループを訪問するために、生産、販売、研究要員を手配しました。制度化され標準化された訪問活動を通じて、会社は顧客の意見と提案を理解し、関連する管理者の人事記録、組織化、改善、フィードバックを提供します。
Conference Exchange
販売、技術、その他の会議を通じて顧客とコミュニケーションを取り、意見や要件に耳を傾けます。
毎年、同社は、糸の展示、標準的なプロモーション会議、技術交換会議など、業界や協会が主催するさまざまな活動に積極的に参加しています。
③品質のアクティビティ
同社は、生産品質の技術者を組織して、市場を定期的に訪問し、顧客とコミュニケーションを取り、訓練し、現場での製品の使用を理解し、顧客の意見を聞いています。
④プロダクションとマーケティングマッチメイキングミーティング
生産およびマーケティングのドッキング会議は、四半期ごとに開催されます。マーケティングは、顧客満足度と懸念事項に関する生産にフィードバックを提供し、生産は関連製品の最近の生産条件と指標特性に関するマーケティングにフィードバックを提供し、マーケティング担当者が販売プロセス中の顧客のニーズの対応に注意を払うことができます。
テストサービス
同社は、業界協会の認定を受けたテスト機関であり、米国のテスト機器と一定の温度および湿度テスト研究所の完全なセットがあります。また、Nantong Fiber Testing Instituteなどの権威ある機関との協力関係を維持し、顧客のニーズを最大限に満たすために、新製品の品質と使用の迅速なテストと追跡を実施しています。
上記の方法を採用することにより、顧客のフィードバックレートを含む情報は次のとおりです。顧客は一般に、会社の製品の品質安定性、製品配信の適時性、および人員のサービスに満足していることを反映しています。
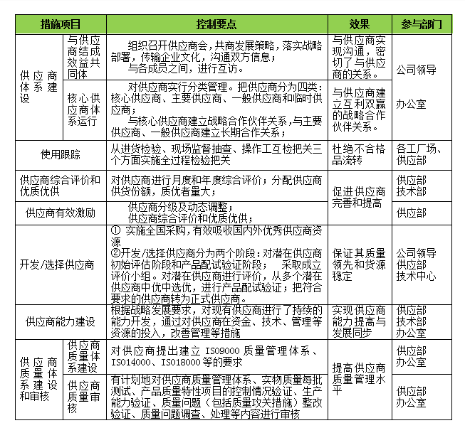
2。サプライヤーの権利と利益を保護する
1。サプライヤー管理
同社は、主要なサプライヤーとの戦略的パートナーシップを確立し、3人の規則に従ってサプライヤーを分類および管理しています。
主なサプライヤーは、Sinopec Yizheng Chemical Fiber Co.、Ltd。、Tangshan Sanyou Co.、Ltd.、Xinjiang Production and Construction Corps No. 3 Agricultural Divicersive Supply and Marketing Cotton and Linen Corporation、Shandong Yamei Technology Co.、Ltd。など、および会社の合計80%の供給口座。
会社とその主要なサプライヤーとの間の双方向の要件
同社は、サプライヤーとの関係に特別な注意を払っており、主要なサプライヤーとパートナーを特定しています。長期的な協力、相互の改善、および2つの当事者間の双方にとって有利な開発を促進するために、それは主に次の側面を実行します。
2。調達の実装尺度
調達プロセスの計画によれば、調達プロセスの実装は、調達ビジネスプロセスとサプライヤー管理プロセスの2つの側面から編成されています。
調達プロセス実装測定
3.両当事者の利益を最大化するための戦略的パートナーシップを確立する
調達プロセスのコストを最小限に抑えるために、当社は調達プロセスの全体的なコストを特定するために調達会議を開催しました。主に、調達サイクル、原材料コスト、輸送コストなど、および国家調達、交渉、入札、価格の比較を採用して、原材料のコストが安定して減少するようにします。
4。サプライヤーの評価インセンティブ
購入した原材料の品質資格率や原材料供給サイクルなどのパフォーマンス指標を実現するために、調達プロセスは、ERPソフトウェアに基づいた調達ビジネスプロセスとサプライヤー管理プロセス、および「長期的な安定した協力とwin-win」の原則に従って2つの側面から設計されています。
サプライヤーがサプライヤーの自己改善と継続的な改善を促進するための評価とインセンティブの措置を使用します。サプライヤーの開発と建設を通じて高品質のサプライヤーリソースを導入し、既存のサプライヤーの生産規模と管理レベルを改善し、調達コストを削減し、サプライチェーンの競争力を向上させます。

